Situationsplan, planritning, sektionsritning, fasadritningar, & alla bygglovsritningar som krävs för att din kommun ska ge dig godkänt bygglov.
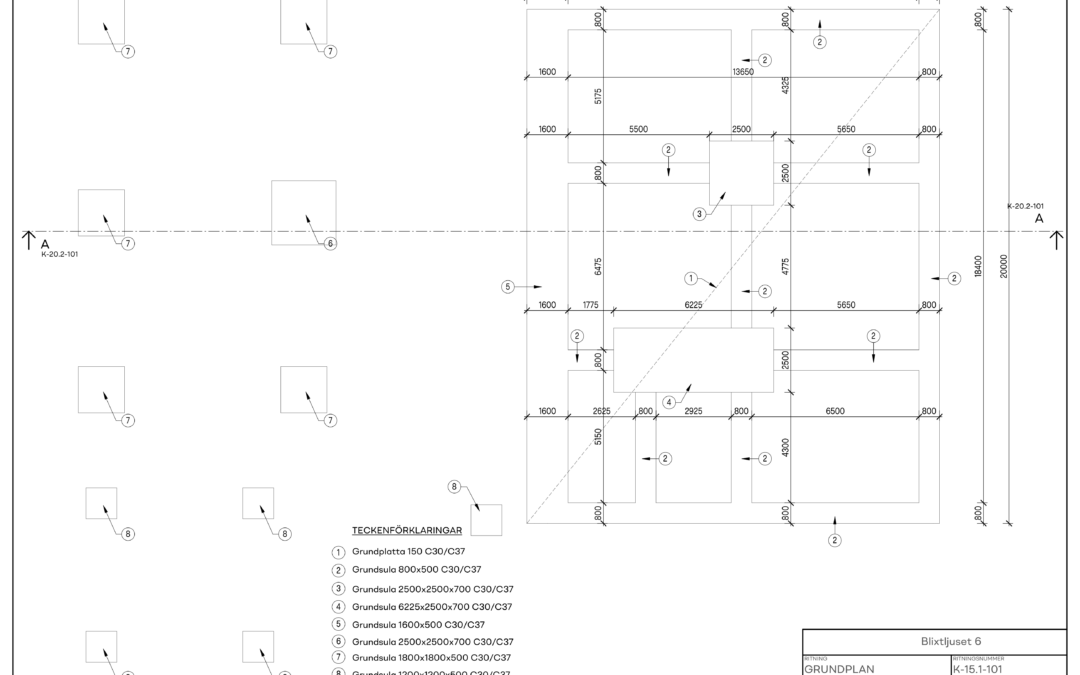
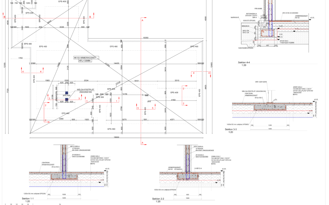
Detaljritningar (grund, vägg & tak), konstruktionsberäkningar, dimensionering, konstruktionsdokumentation och övriga konstruktionshandlingar.
KA har ansvar för att kontrollera att bygget sker enligt gällande regler, bygglov och kontrollplan.
Tekniska ritningar för ventilation, värme, inre & yttre VA (sanitet).
Tekniska ritningar som visar hur elinstallationer ska dras och kopplas i en byggnad.
Konstruktionsdokumentation, dimensioneringskontroll, brandskyddsbeskrivning, fuktskyddsbeskrivning, energiberäkning & u-värdesberäkning.
av Denny | mar 11, 2026